关于印发《万安街道安全生产与自然灾害事故 综合应急救援预案》的通知
石柱土家族自治县人民政府万安街道办事处
关于印发《万安街道安全生产与自然灾害事故
综合应急救援预案》的通知
各村(居)民委员会,内设各办公室(指挥室、中心、大队):
现将新修编的《万安街道安全生产与自然灾害事故综合应急救援预案》,已经街道办事处研究同意印发给你们,请结合实际,认真贯彻执行。
石柱土家族自治县人民政府万安街道办事处
2026年1月23日
(此件公开发布)
万安街道安全生产与自然灾害事故
综合应急救援预案
为规范安全生产事故灾难的应急管理和应急响应程序,及时有效地实施应急救援工作,最大程度地减少人员伤亡、财产损失,维护人民群众的生命安全和社会稳定,促进“和谐万安”建设,根据县级有关规定,结合辖区工作实际,特制定本预案。
一、突发事件的分类
(一)突发事件的定义
本预案所称突发事件是指突然发生,造成或者可能造成重大人员伤亡、财产损失、生态环境破坏和严重社会危害,危及公共安全的紧急事件。 按突发事件的性质、严重程度、可控性和影响范围,原则上可分为特别重大(Ⅰ级)、重大(Ⅱ级)、较大(Ⅲ级)、一般(Ⅳ级)四级。突发事件的分级标准是信息报送和分级处置的依据。
(二)突发事件的分类
根据突发事件的发生过程、性质和机理,万安街道突发事件主要分为以下四类:
1.自然灾害。主要包括洪涝灾害,气象灾害,地震灾害,地质灾害和生物灾害等。
2.事故灾难。主要包括工商贸企业的各类安全事故,交通运输事故,火灾事故,建筑行业事故、矿山安全事故、民爆器材安全生产事故、供电安全事故、特种设备事故、危险化学品泄漏,公共设施和设备事故,环境污染与生态破坏事件等。
3.公共卫生事件。主要包括发生传染病疫情,群体性不明原因疾病,食品安全和职业危害,动物疫情,以及其他严重影响公众健康和生命安全的事件。
4.社会安全事件。主要包括各类恐怖袭击事件,民族宗教事件,经济安全事件,涉外突发事件和群体性事件等。上述各类突发事件往往是相互交叉和关联的,某类突发事件可能和其他类别的事件同时发生,或引发次生、衍生事件,应当具体分析,统筹应对。
二、预案体系
万安街道突发事件应急预案体系包括:
(一)万安街道突发事件总体应急预案
总体应急预案是万安街道应急预案体系的总纲,是万安街道应对突发事件的指导性文件,由万安街道办事处制定,报县政府批准后实施。
(二)专项应急预案
专项应急预案是万安街道有关办公室应对某一类型或几种类型突发事件而制定的涉及多个办公室职责的应急预案。
(三)各村(居)委、各企事业单位应急预案
由各村(居)委、各企事业单位根据总体应急预案的规定,结合实际而制定的处置本辖区、本单位突发事件的应急预案。
(四)单项活动应急预案
较大规模的集会、庆典、会展、演出等活动安全的应急预案,按照“谁主办、谁负责”的原则,由组织承办单位负责制定报街道应急办审定。
三、突发事件应急救援处置的指挥
突发事件由万安街道突发事件应急指挥部(以下简称万安街道应急指挥部)负责组织指挥和救援处置。
(一)万安街道应急指挥部的组成
万安街道应急指挥部由万安街道党政办和万安街道有关办公室及相关企事业单位组成。设总指挥、副总指挥,下设专业处置组。
总 指 挥:刘登峰(党委书记)
副总指挥:马骁(街道主任)
成员单位:万安街道基层指挥中心、平安法治办公室、经济发展办公室、民生服务办公室、万安市场监督所、万安派出所、供电所、跳脚石水厂、街道水厂、街道医院、各村(居)委等办公室、部门及企事业单位组成。
指挥部下设综合协调组、安全保卫组、事故现场救援组、医疗救护组、后勤保障组、善后处理组6个专业处置组,具体承担应急救援和处置工作,本案未提及的其他人员按指挥部的相关要求开展工作。
(二)应急指挥部和专业处置组的职责
1.应急指挥部
在发生突发事件时,负责现场应急处置和抢险救援以及善后处理的组织指挥工作。总指挥是处置突发事件的组织者和指挥者,负责组织、指挥突发事件应急救援处置工作。突发事件发生后按情况可成立临时指挥部,指挥长可临时任命现场行政职务高的人员或者专业人员担任临时指挥长,及时、有效的开展应急处置工作。
2.专业处置组的职责
综合协调组:由街道基层指挥中心负责,承担突发事件的报告;通知指挥部成员单位立即赶赴事故现场;协调各专业处置组的抢险救援工作;及时向上级报告突发事件抢险救援进展情况;落实上级领导关于突发事件中抢险救援的指示和批示。
安全保卫组:由万安派出所、平安法治办公室、综合行政执法大队负责,组织警力对突发事件现场及周边地区和道路进行警戒、控制,组织人员有序疏散。
事故现场救援组:由平安法治办公室、经济发展办公室、民生服务办公室、负责组织协调人员,配合消防救援、抢险、救护等专业抢险队伍进行抢险救援。
医疗救护组:由民生服务办公室和万安卫生院、县人民医院负责,组织有关医疗单位对伤亡人员实施救治和处置。
后勤保障组:由街道基层指挥中心、经济发展办公室负责,组织协调有关部门,落实运输保障、经费保障和物资保障工作。
善后处理组:指挥部责成有关部门负责,会同有关部门、单位处理伤亡人员的善后工作。
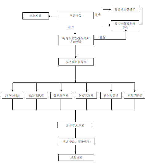
四、报告程序
发生突发事件时,按照下列程序报告:
(一)生产经营单位及其所在的村(居)委应在最快时间内拨打报警电话、急救电话,报告事故发生的时间、地点和简要情况,并随时报告事故的后续情况。
(二)事故单位及其所在的村(居)委应立即报告万安基层指挥中心。电话:73200955。
(三)万安基层指挥中心按照党政主要领导的指示,及时报告上级政府和通知有关部门。
五、突发事件应急处置
突发事件发生后,有关部门、单位按照快速反应、统一指挥、协同配合的原则,迅速开展应急处置工作。
(一)启动本预案
万安基层指挥中心接到事故报告后,按照有关程序立即报请党政主要领导启动本预案,迅速通知万安街道应急指挥部成员单位立即到岗到位。
(二)赶赴事故现场
万安街道应急指挥部总指挥、副总指挥接到报告后,立即赶赴事故现场,成立事故现场指挥部,组织指挥应急处置工作。万安街道应急指挥部成员单位主要负责人接到通知后,立即赶赴现场并启动相关应急救援预案,组织专业救援队伍赶赴现场,实施应急处置。
现场应急处置
1.万安街道应急指挥部:迅速了解、掌握事故发生的时间、地点、原因、人员伤亡和财产损失情况,涉及或影响范围,已采取的措施和事故发展趋势等;迅速制定事故处置方案并组织指挥实施;及时将现场情况向街道政府报告,必要时提请上级政府调集驻地武警、军队参加抢险救援;妥善处理现场新闻报道事宜;组织、配合开展事故调查,组织善后处理工作。
2.综合协调组:落实县政府领导关于抢险救援的指示和批示,协调其他专业处置组的抢险救援工作,保障抢险救援工作通讯畅通。
3.安全保卫组:迅速组织警力对突发事件现场及周边地区和道路进行警戒、控制,保障抢险救援工作正常开展,组织人员有序疏散。
4.事故现场救援组:立即组织调整警力和消防、工程抢险、现场救护等专业抢险队伍,迅速开展灭火、防毒、防爆、反恐等抢险救援工作。
5.医疗救护组:立即组织有关医疗单位及时对伤亡人员实施救治和处置。
6.后勤保障组:协调有关部门调集运输车辆和物资投入抢险救援。
7.善后处理组:迅速组织有关部门和人员妥善做好伤亡人员的善后处理事宜。
六、应急保障
万安街道各办公室、各村(居)委、有关企业事业单位要按职责分工做好相关突发事件的应对工作,同时制定本办公室、本辖区、本单位的应急预案,做好应急处置所必须的物资、技术、装备准备,建立与履行应急保障职责相应的应急救援队伍,切实做好相关保障工作。
(一)应急队伍
各村(居)委要组织村(居)委、组干部、退伍军人、党员、入党积极分子、民兵、社会力量成立应急队伍。各企业事业单位要加强值班,建立应急机制,组建一支召之即来,来之能战的应急队伍。
(二)经费保障
做好突发事件应急处置工作的资金保障,建立与社会经济发展水平相适应的应急经费投入机制。应急保障的日常经费和物资、装备、基础设施投入等专项经费,经审核后列入年度财政预算。
(三)物资保障
建立应急物资储备,调拨和紧急配送系统,确保突发事件应急所需的物资供应并加强对物资储备的监管,根据耗损情况及时补充和更新。
七、责任与奖惩
万安街道应急指挥部对突发事件处置中作出突出贡献的集体和个人将给予表彰奖励;对在处置突发事件中玩忽职守,失职、渎职等行为,或迟报、瞒报重要情况的有关责任人要严肃处理,后果严重的移交司法机关。
八、附则
(一)突发事件发生后,按事故类别,本预案与其他专项预案同时启动。
(二)万安街道应急指挥部各成员单位根据本预案制定专项预案。
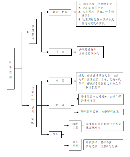
(三)本预案管理单位为万安街道党政办,每两年修订一次,必要时及时修订。
(四)应急救援电话
万安街道党政办公室 73200955
火警电话 119
报警电话 110
急救电话 120
附件:1.危险性分析表
2.应急组织机构及职责图
3.应急处置体系图
4. 应急预防、预测、预警流程图
5. 应急处置程序图
6. 应急结束与后期处置图
7. 应急预案管理、宣传、培训和演练图
8. 应急救援物资装备登记表
9. 安全监管网络图
附件1
危险性分析表
|
行业分类 |
安全现状及可能发生的事故类型 |
危害程度 |
|
非煤矿山(硐采、露天) |
不涉及 |
无 |
|
道路交通 |
全街道共有县道30.5公里,乡村公路110余公里,道路通行条件差,临岩、临坎、临水、陡坡、急弯较多,交通警示标志和防护设施不齐,面包车、三轮车、摩托车非法营运。灾害主要是碰撞、翻车、坠落、车辆燃烧。 |
可能造成一般或较大及以上事故 |
|
消防火灾 |
建筑楼层不断向高层发展,给建筑消防带来了新的问题;街道建设配套规划管理不完善,特别是对管、网、线的规划和建设管理差,新的安全隐患正在产生;因安全设施“三同时”把关不严,导致一些项目先天不足,存在消防安全隐患。主要灾害类型是燃烧、中毒、窒息。 |
可能造成一般或较大及以上事故 |
|
建筑施工 |
全街道在建施工近两年较少。主要灾害类型是坍塌、物体打击、高处坠落、触电、机具伤害、中暑等。 |
可能造成一般或较大及以上事故 |
|
危险化学品 |
全街道有加油站2家,天然气1家、液化气站1家,、烟花爆竹零售点10个,主要灾害类型是燃烧、爆炸、中毒、窒息。 |
可能造成一般或较大及以上事故 |
|
特种设备 |
全街道特种设备主要有建筑工程塔吊。主要灾害类型是塔吊坍塌、高处坠落 |
可能造成一般或较大及以上事故 |
|
水上交通 |
不涉及 |
无 |
|
食品药品 |
全街道有较多餐饮食品单位,中小学食堂7家,医院,卫生院各1家,主要灾害类型是食物中毒。 |
可能造成一般或较大 事故 |
|
文化旅游 |
全街道共有市级文物点7个,县级文物点13个,尚未核定的文物点20个。 |
可能造成一般或较大 事故 |
|
森林防火 |
全街道辖区森林面积较广,自然条件及人为因素引起的森林火情、火灾。 |
可能造成一般或较大 事故, |
|
地质灾害 |
全街道地质灾害监测点12个,因各类恶劣天气引起的山体滑坡、危岩崩塌、泥石流等。 |
可能造成一般或较大 事故 |
|
防汛抗旱 |
进入主汛期,强降水、冰雹、干旱等恶劣气候条件下引发的城市内涝、高温防暑、缺水、山洪等自然灾害。 |
可能造成一般或较大 事故 |
附件2
应急组织机构及职责图


应急抢险救援指挥部
总 指 挥:刘登峰(党委书记)
副总指挥:马骁(街道主任)
职 责:启动应急预案;组织、指挥、协调全街道事故灾难应急抢险救援工作
|
综合协调组长:马建波 电话:13896899090 成员:平安法治办 |
抢险救援组长:谭伟 电话:13512306126成员:平安法治办(综合执法队)、事故村(居)委及志愿应急队伍 |
警戒保卫组长:黄岐 电话:73345687 成员:派出所民警、平安办、民兵等。 |
医疗救治组长:马学平电话: 13896841696成员:卫生院院长,及医护人员。 |
善后工作组长:唐堃 电话:13996977868 成员:综治办、派出所、应急办、事故单位。 |
后勤保障组长:向琪 电话:15023953008成员:事故单位、财政所、党政办。 |
|
职责:协调其他各组的抢险救援工作;保护事故现场。 |
职责:制定抢险救援现场处置方案,迅速开展事故抢险救援工作,事故信息收集、上报、续报。 |
职责:迅速对事故现场及周边地区和道路进行警戒、控制;维护现场秩序;组织疏散。 |
职责:对受伤人员实施现场救治,并及时送医院治疗。 |
职责:开展伤亡人员的善后处理工作;妥善安置疏散、撤离人员。 |
职责:提供抢险救援所需器材和物资;后勤服务,安排食宿;为善后处理提供资金保障。 |
附件3
应急处置体系图
![]()




![]()
![]()
![]()

![]()
![]()

![]()
![]()
![]()


附件4
应急预防、预测、预警流程图


附件7
应急预案管理、宣传、培训和演练图
应急救援物资装备登记表
|
项目名称 |
规格型号 |
数量 |
存放地点 |
联系人 |
联系电话 |
|
综合执法车 |
|
1台 |
万安街道办事处 |
谭伟 |
13512306126 |
|
灭火器 |
|
20个 |
万安街道办事处 |
谭伟 |
13512306126 |
|
水龙带 |
|
650米 |
万安街道办事处 |
谭伟 |
13512306126 |
|
火钩 |
|
5个 |
万安街道办事处 |
谭伟 |
13512306126 |
|
火叉 |
|
5个 |
万安街道办事处 |
谭伟 |
13512306126 |
|
铁扫把 |
|
200把 |
万安街道办事处 |
谭伟 |
13512306126 |
|
手提汽油锯 |
|
8台 |
万安街道办事处 |
谭伟 |
13512306126 |
|
编织袋 |
|
1千个 |
万安街道办事处 |
谭伟 |
13512306126 |
|
救生圈 |
|
22个 |
万安街道办事处 |
谭伟 |
13512306126 |
|
手电筒 |
|
100个 |
万安街道办事处 |
谭伟 |
13512306126 |
|
对讲机 |
|
10个 |
万安街道办事处 |
谭伟 |
13512306126 |
|
防毒面具 |
|
2具 |
万安街道办事处 |
谭伟 |
13512306126 |
|
消防战斗服 |
|
16套 |
万安街道办事处 |
谭伟 |
13512306126 |
|
手提喊话器 |
|
2个 |
万安街道办事处 |
谭伟 |
13512306126 |
|
救生衣 |
|
80个 |
万安街道办事处 |
谭伟 |
13512306126 |
|
帐篷 |
|
5个 |
万安街道办事处 |
谭伟 |
13512306126 |
|
软绳梯 |
|
1套 |
万安街道办事处 |
谭伟 |
13512306126 |
|
消防斧头 |
|
40把 |
万安街道办事处 |
谭伟 |
13512306126 |
|
急救包 |
|
2个 |
万安街道办事处 |
谭伟 |
13512306126 |
|
应急电话 |
|
1部 |
万安街道办事处 |
谭伟 |
13512306126 |
|
执法记录仪 |
|
5个 |
万安街道办事处 |
谭伟 |
13512306126 |
附件9
安全监管网络图

万安街道基层治理综合指挥室 2026年1月23日印发


