中国政府网
|
重庆市人民政府网
|
石柱土家族自治县人民政府
|
部门镇街
登录
注销
注册
无障碍
适老化
繁體版
政务新媒体矩阵
支持IPV6
石柱土家族自治县市场监督管理局
部门
县发展和改革委员会
县应急管理局
县统计局
县信访办公室
县工业园区管理委员会
县卫生健康委员会
县经济和信息化委员会
县司法局
县文化和旅游发展委员会
县审计局
县民政局
县林业局
县教育委员会
县公安局
县供销合作社联合社
县住房和城乡建设委员会
县农业农村委员会
县商务委员会
县交通运输委员会
县财政局
县生态环境局
县水利局
县人力资源和社会保障局
县民族宗教事务委员会
县退役军人事务局
县规划和自然资源局
县医疗保障局
县市场监督管理局
镇街
南宾街道办事处
万安街道办事处
下路街道办事处
西沱镇人民政府
黄水镇人民政府
悦崃镇人民政府
临溪镇人民政府
马武镇人民政府
沙子镇人民政府
王场镇人民政府
沿溪镇人民政府
龙沙镇人民政府
鱼池镇人民政府
三河镇人民政府
大歇镇人民政府
桥头镇人民政府
万朝镇人民政府
冷水镇人民政府
黄鹤镇人民政府
枫木镇人民政府
黎场乡人民政府
三星乡人民政府
六塘乡人民政府
三益乡人民政府
王家乡人民政府
河嘴乡人民政府
石家乡人民政府
中益乡人民政府
龙潭乡人民政府
新乐镇人民政府
金铃镇人民政府
首页
政务公开
渝快办
互动交流
当前位置:
首页
/
政务公开
/
法定主动公开内容
/
政策文件
/
其他公文
[ 索 引 号 ]
11500240MB1874949U/2026-00002
[ 主题分类 ]
其他
[ 体裁分类 ]
其他
[ 发布机构 ]
石柱县市场监管局
[ 发文字号 ]
[ 标 题 ]
公平竞争审查条例实施办法
[ 成文日期 ]
2026-01-04
[ 发布日期 ]
2026-01-04
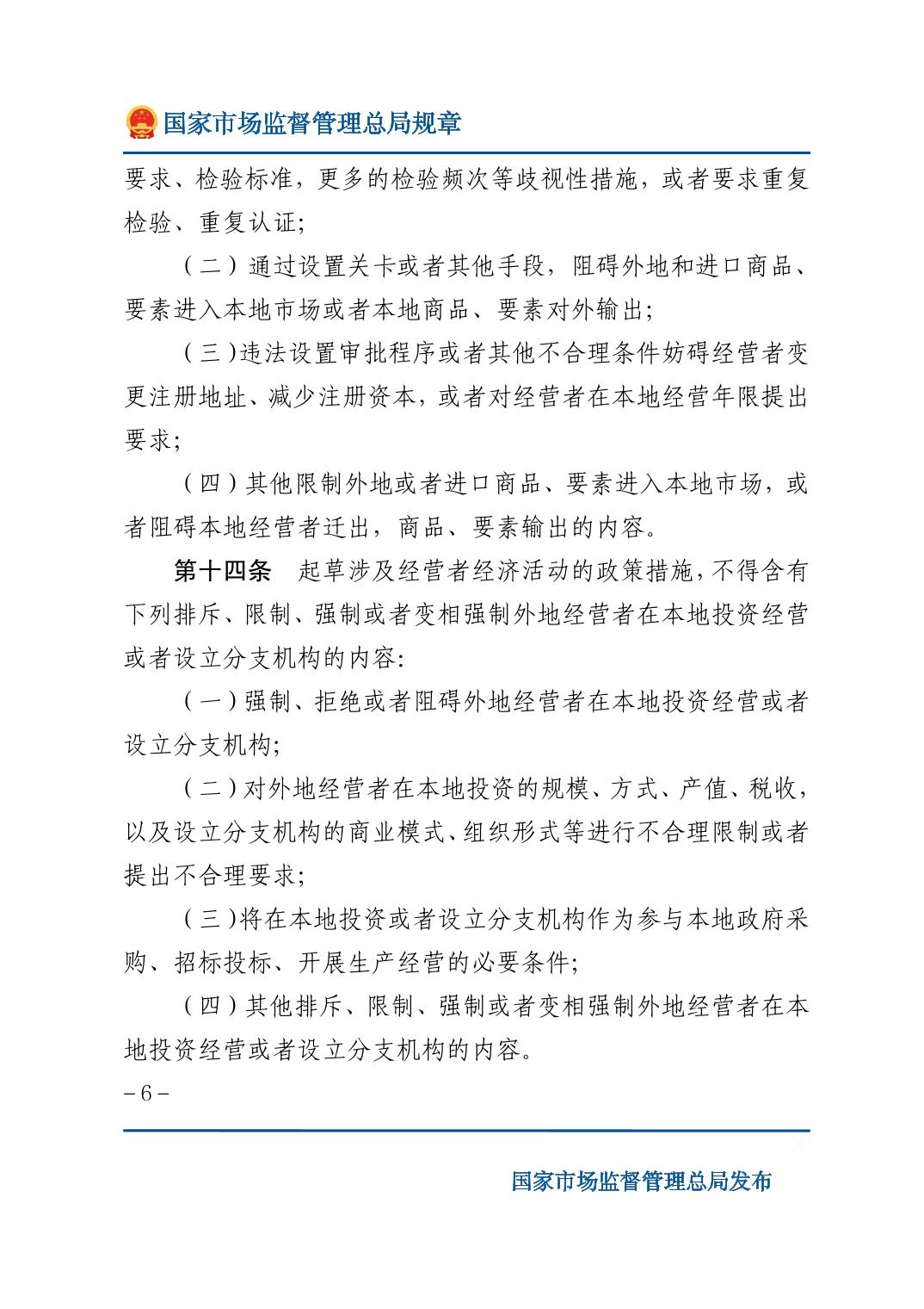
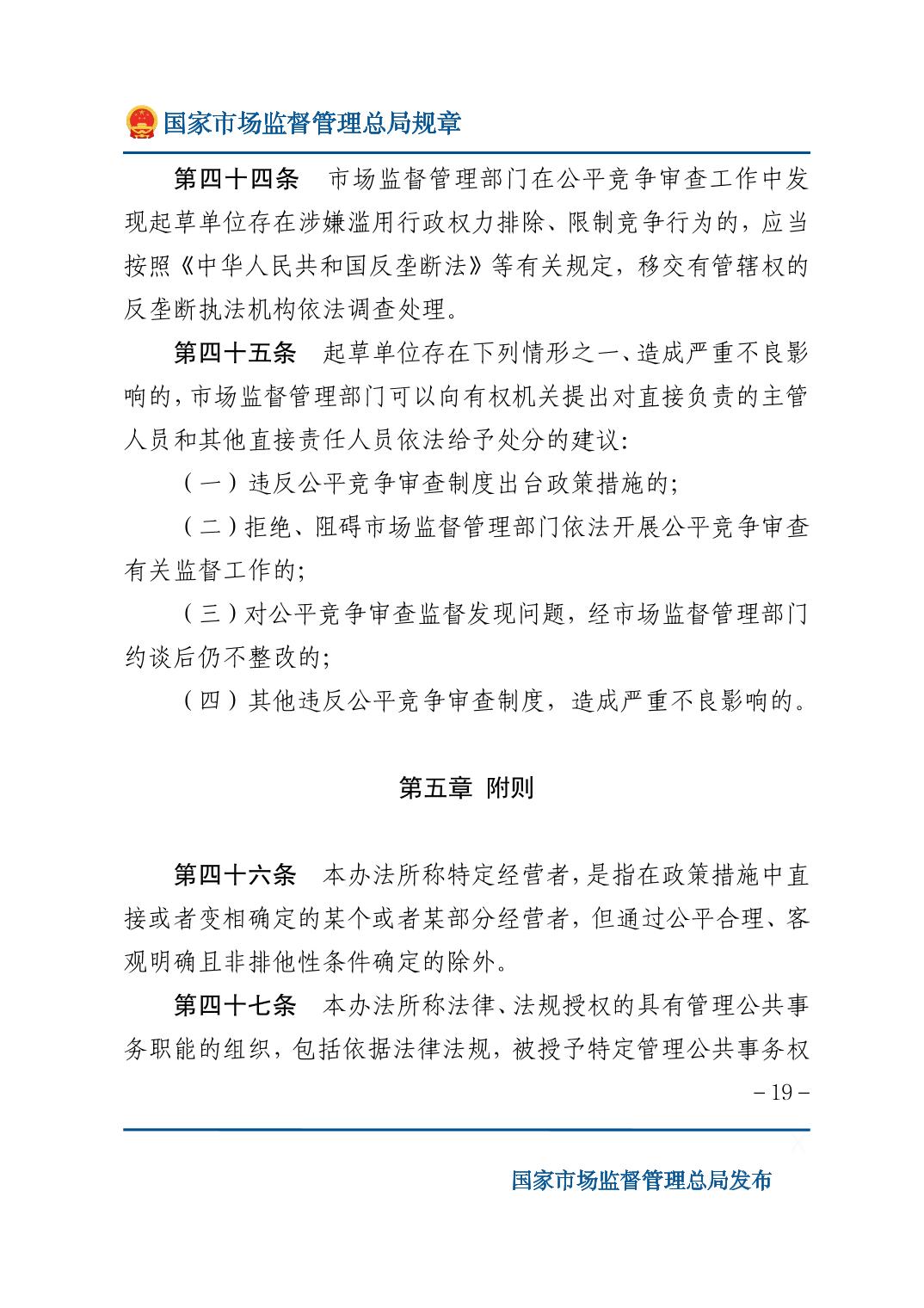
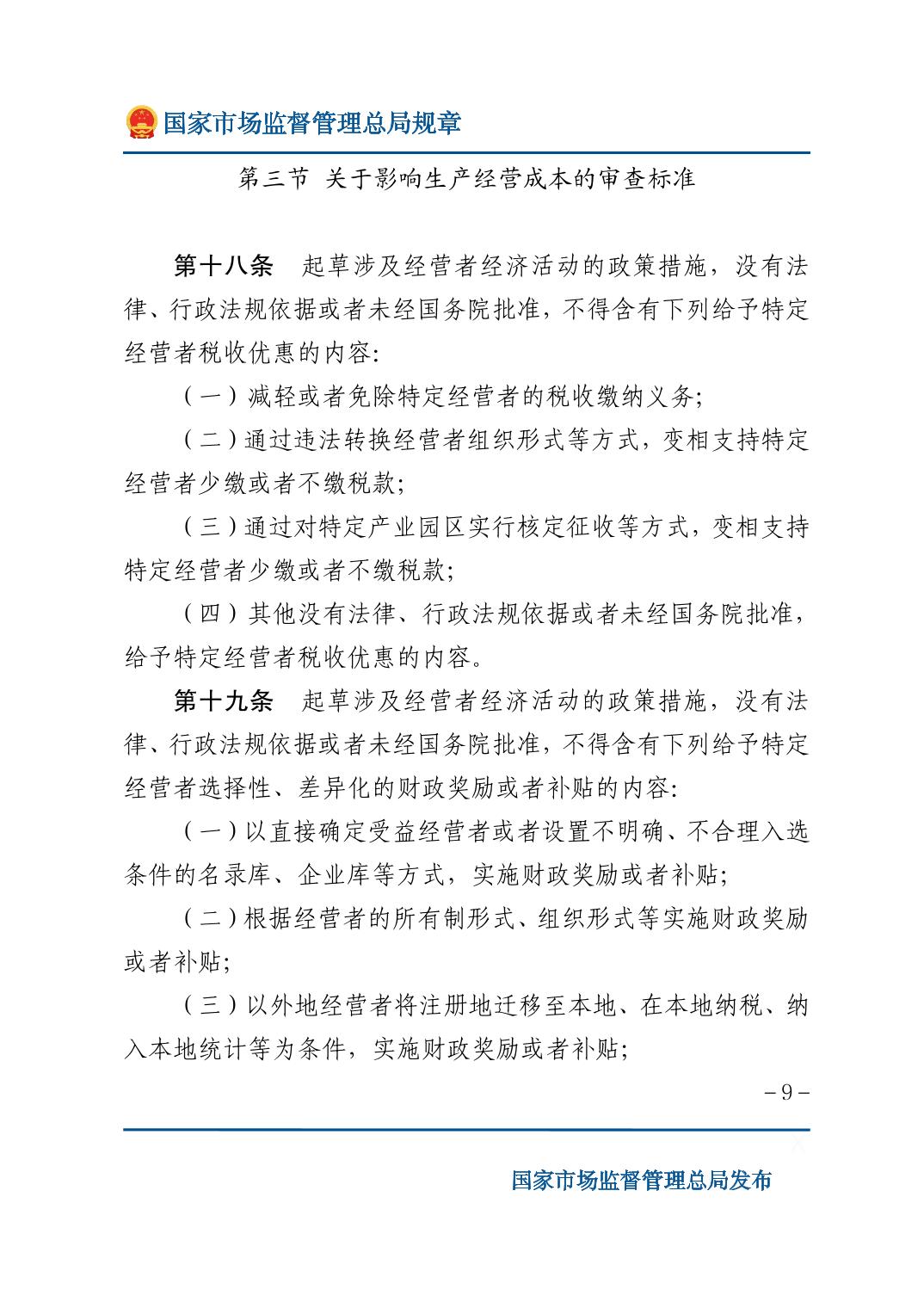
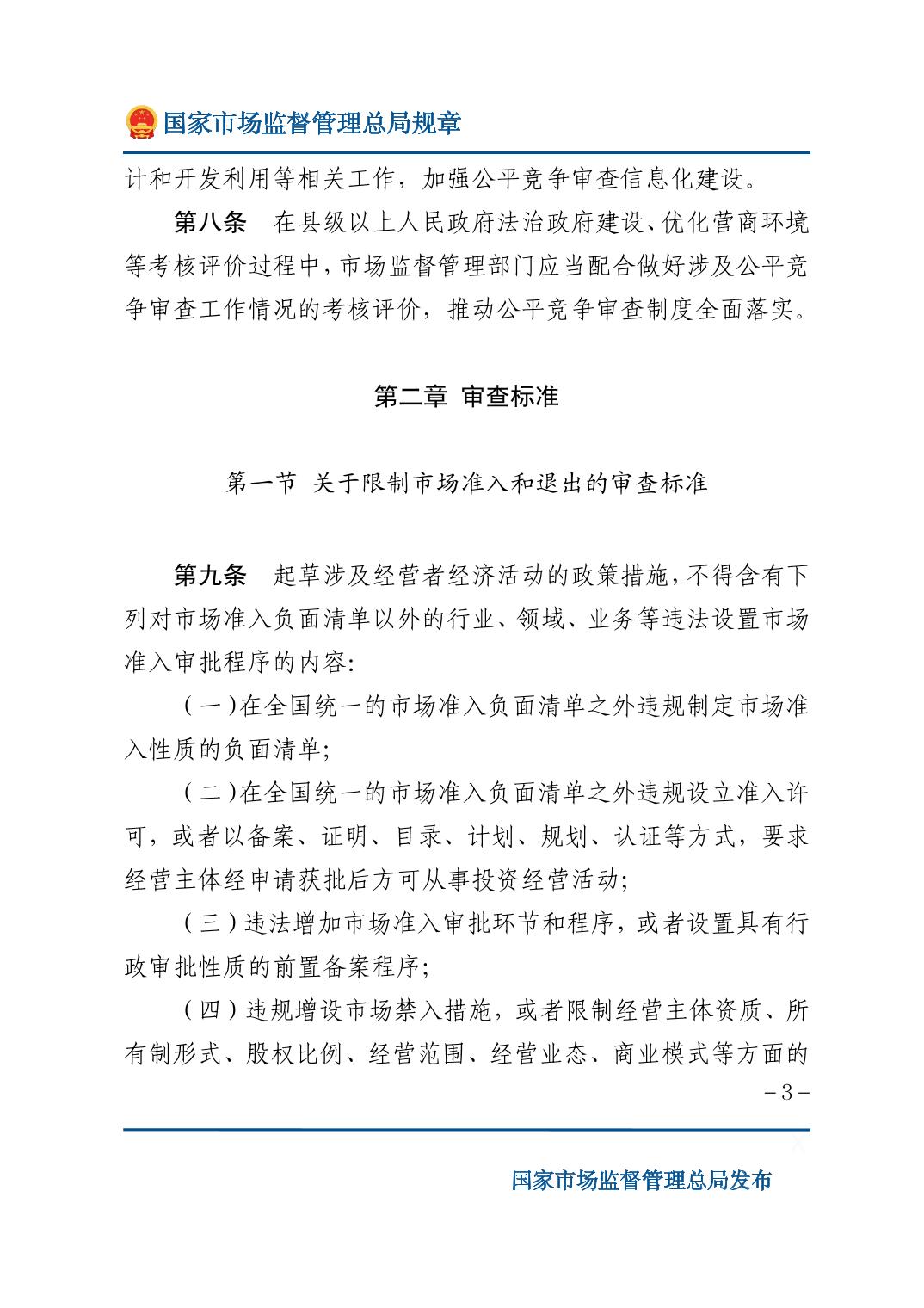
公平竞争审查条例实施办法
大
中
小
分享:
扫一扫在手机打开当前页
附件下载:
《公平竞争审查条例实施办法》.pdf
15287204
公平竞争审查条例实施办法
51803
其他公文
20
2026-01-04